Wednesday March 2026

হটলাইন

সেবা এবং ধাপ

নং শিরোনাম সেবার ধাপ কার্যকলাপ
  
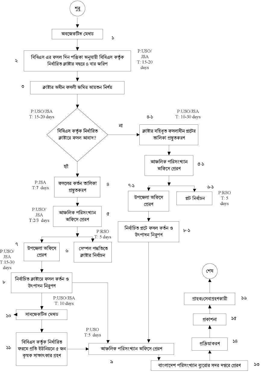
প্রধান ফসলের পূর্বাভাস জরিপকরা দেখুন
কৃষি শুমারি দেখুন
অর্থনৈতিক শুমারি দেখুন
মাল্টিপল ইন্ডিকেটর ক্লাস্টার সার্ভে দেখুন
সেম্পল ভাইটাল রেজিস্টেশন সিস্টেম দেখুন
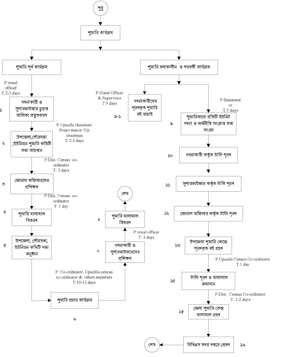
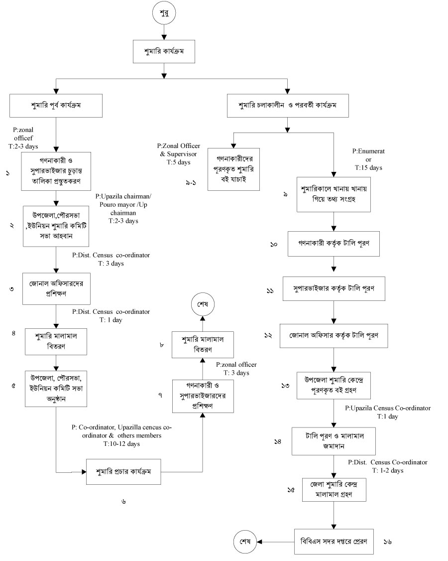
আদমশুমারি ও গৃহগণনা দেখুন
জনসংখ্যা বিষয়ক পরিসংখ্যান দেখুন
দেখছেন ১ থেকে ৭ পর্যন্ত, মোট ৭ এন্ট্রি

এক্সেসিবিলিটি

স্ক্রিন রিডার ডাউনলোড করুন